在线表格库
01060301 砌体或混凝土构件外加钢筋网-砂浆面层工程(施工质量)检验批质量验收记录
上级
当前位置
/
在线表格库
/
云南表格库
/
云南房建表格库
/
《云南省建筑工程资料管理规程》DBJ/T-44-2021
/
《云南省建筑工程资料管理规程》DBJ/T-44-2021
/
C类 施工资料(建筑结构加固工程)
/
建筑结构加固工程11
/
建筑结构加固工程检验批质量验收记录
/
建筑结构加固工程
/
0106_承重构件外加钢筋网-砂浆面层工程
/
010603_施工质量
/
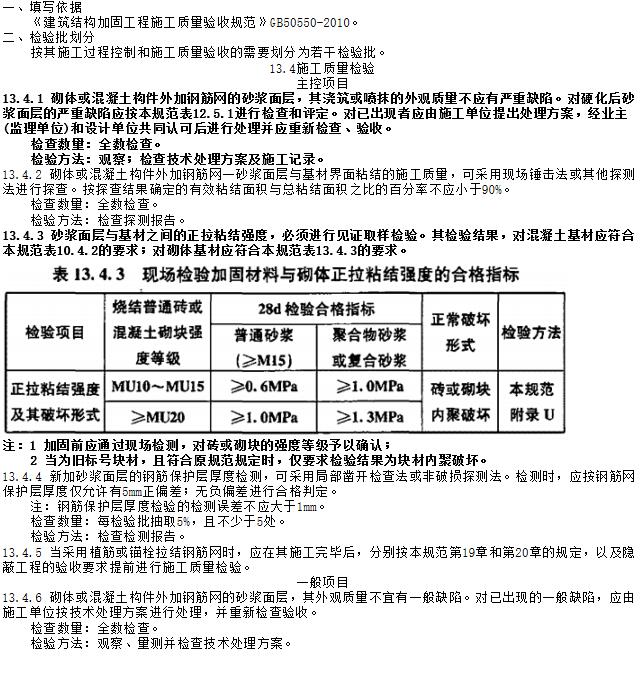
01060301 砌体或混凝土构件外加钢筋网-砂浆面层工程(施工质量)检验批质量验收记录
表 格
填写规范
示 例
获取表格
加载表格图片...
下载PDF
下载Excel
表格图片为空
重载表格图片
[例]
1-3层结构加固
点击右上角
选择
转发给朋友
或
分享到朋友圈