在线表格库
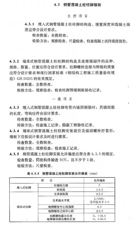
02050505_钢管混凝土柱柱脚锚固检验批质量验收记录
上级
当前位置
/
在线表格库
/
安徽表格库
/
安徽房建表格库
/
安徽省《建筑工程资料管理规程》DB34/T918-2019
/
安徽省《建筑工程资料管理规程》DB34/T918-2019
/
C类 施工资料
/
C8 过程验收资料
/
检验批资料
/
02主体结构
/
0205 型钢混凝土结构(2020)
/
020505 型钢安装
/
02050505_钢管混凝土柱柱脚锚固检验批质量验收记录
表 格
填写规范
示 例
获取表格
加载表格图片...
下载PDF
下载Excel
表格图片为空
重载表格图片
[例]
一层1-20/A-D轴
点击右上角
选择
转发给朋友
或
分享到朋友圈